新国标!《精细化工反应安全风险评估规范》已发布实施
2022年12月30日,《精细化工反应安全风险评估规范》GB/T 42300-2022国家标准正式发布实施。该项标准是全球首个精细化工反应安全风险量化评估标准,对提升我国本质安全水平,推动公共安全治理模式向事前预防转型,促进精细化工迈上精准生产新台阶具有重要指导意义。


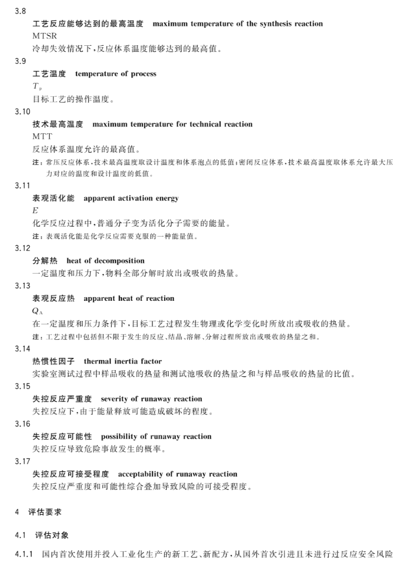
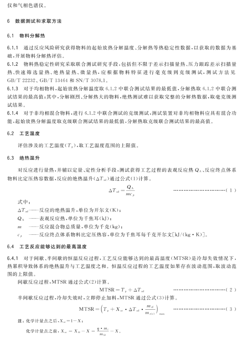
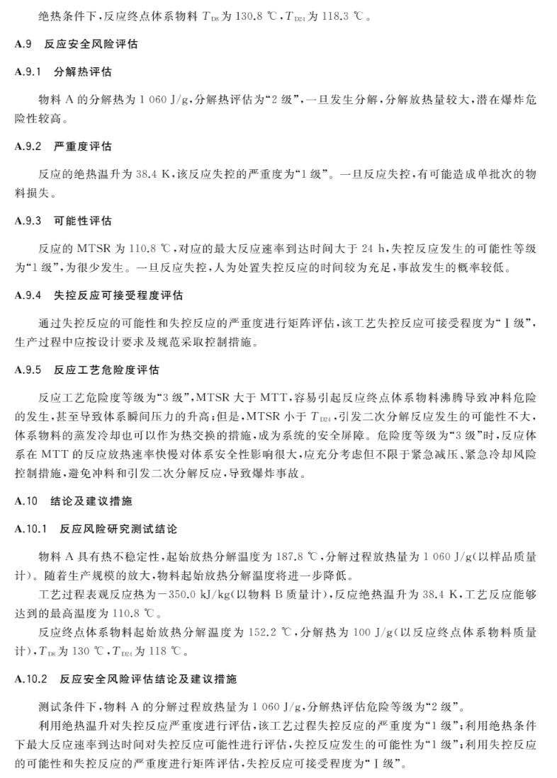
《标准》全文如下:



















- 上一条:国家市场监督管理总局声明!这些证书国家不认可,不能作为从业上岗资格证
- 下一条:
新国标!《精细化工反应安全风险评估规范》已发布实施
2022年12月30日,《精细化工反应安全风险评估规范》GB/T 42300-2022国家标准正式发布实施。该项标准是全球首个精细化工反应安全风险量化评估标准,对提升我国本质安全水平,推动公共安全治理模式向事前预防转型,促进精细化工迈上精准生产新台阶具有重要指导意义。


《标准》全文如下:



















